湖南工业大学
211 |
985 |
双一流 |
理工
湖南省
本科
省重点
公办
4735
厚德博学、和而不同
0731-22183300,22183311,22183355
http://www.hut.edu.cn/
更多 >
图片
院校首页
历年分数
历年分数
历年分数
普通类
艺术类
体育类
招生计划
院校计划
投档规则(艺术)
投档规则(体育)
招生政策
招生简章
招生资讯
探校攻略
探校攻略
探校攻略
探校攻略
探校攻略
探校攻略
院校首页
> 招生简章
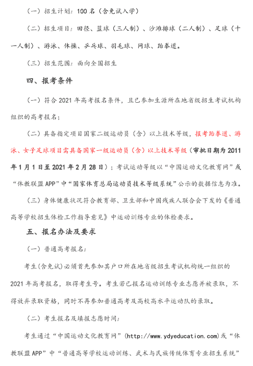
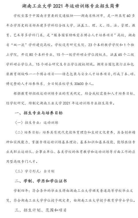
湖南工业大学2021年运动训练专业招生简章
2022-06-21 06:32:53 分享至:
招生简章
招生资讯
湖南工业大学2021年运动训练专业招生简章
2022-06-21 06:32:53